去年,中日两国迎来了邦交正常化50周年,并举行了各种纪念活动。今年是《中日和平友好条约》缔结45周年。自去年年底以来,随着新冠防疫措施的放宽和取消,作为中日两国间交流和商务活动基础的人员往来也在逐步恢复。在此背景下,希望中日之间的相互交流能够更加活跃,进一步促进两国经济发展。
中国日本商会为促进与中国中央及地方政府之间的对话,自2010年起,制作发行了《中国经济与日本企业白皮书》。本白皮书针对中国日本商会及中国各地商会中的日资企业(法人会员8,353家)所面临的问题展开了分析,并对解决问题的建议进行了归纳整理。全书分为四大部分:中国经济与日本企业现状、共同问题及建议、各产业的现状及建议、各地区的现状及建议,共28章、55个建议项目。白皮书描述了日本企业眼中的中国经济现状,多年来在中国各地开展业务的日本企业在华业务发展过程中所遇到的各类问题都在书中得到了体现。
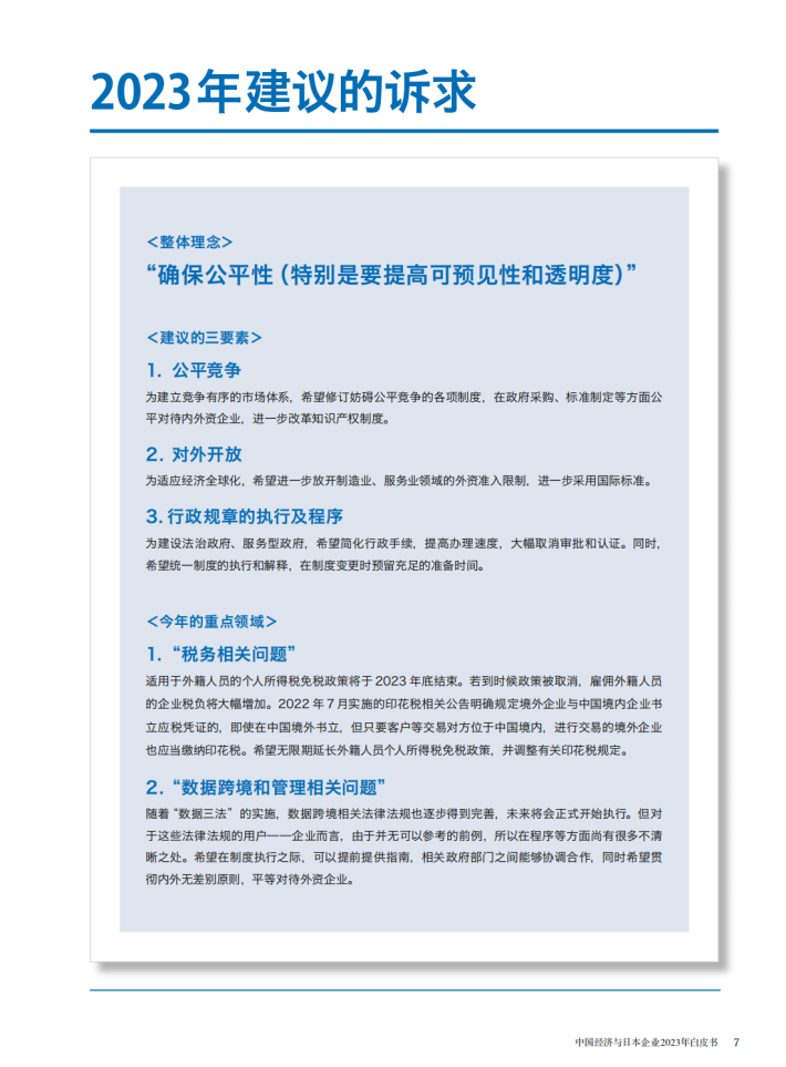
2023年3月召开的第十四届全国人民代表大会第一次会议提出,着力推动高质量发展,全面深化改革开放,更大力度吸引和利用外资。本白皮书的主要诉求是“确保公平性”,这是实现上述目标的基础,也是谋求中国高质量发展不可或缺的要素。我们相信,中国政府在通过深化改革实现这些目标的过程中,可以从本书的建议中获得不少启示。
在中国经济的改革开放进程中,外资企业具有无法估量的重要性。其中,日本企业更是发挥了举足轻重的作用。如今,全球经济前景愈发不明朗,在这样的背景下,中国日本商会今后将继承前辈们的业绩,进一步夯实中日经济合作关系,并为进一步完善中国的营商环境,积极向中国中央及地方政府提出建议。
来源:中国日本商会










关于我们
我们是一家专注于分享国内外各类行业研究报告/专题热点行业报告/白皮书/蓝皮书/年度报告等各类优质研究报告分享平台。所有报告来源于国内外数百家机构,包含传统行业、金融娱乐、互联网+、新兴行业、医疗大健康等专题研究.....目前已累积收集近80000+份行业报告,涉及众多大板块,多个细分领域。
内容涵盖但不限于(市面上有的基本都有):
1、互联网运营、新媒体、短视频、抖音快手小红书等等;
2、房地产、金融、券商、保险、私募等;
3、新技术(5G)、金融科技、区块链、人工智能类;
4、电子商务、市场营销、运营管理、麦肯锡、德勤等;
5、快消品、餐饮、教育、医疗、化妆品、旅游酒店、出行类等;
免责声明:
本平台只做内容的收集及分享,报告版权归原撰写发布机构所有,由圣香智库社群通过公开合法渠道获得,如涉及侵权,请联系我们删除;如对报告内容存疑,请与撰写、发布机构联系。