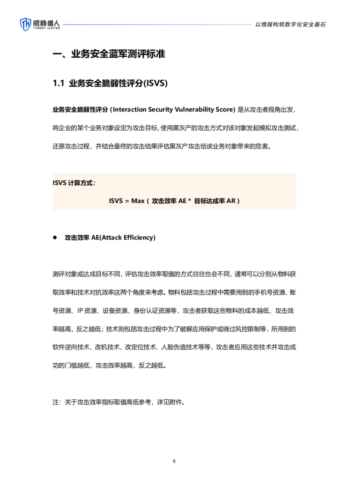
互联网黑灰产成长至今,已形成了团伙化、自动化、生态化、上下游严密配合的产业链网。据统计,互联网黑灰产对互联网企业及线下实体行业每年造成近千亿元的损失。网络黑灰产的从业群体伪装成正常的业务请求不断蚕食鲸吞着企业业务的利益,如掠夺新人红包的羊毛党、利用企业平台流量批量进行恶意营销诈骗的引流产业、破坏企业推荐计费规则的刷量作弊产业等。随着互联网黑产攻击模式的成熟,运作模式的可复制性越来越高,业务安全问题日渐突显。
来源:威胁猎人










关于我们
我们是一家专注于分享国内外各类行业研究报告/专题热点行业报告/白皮书/蓝皮书/年度报告等各类优质研究报告分享平台。所有报告来源于国内外数百家机构,包含传统行业、金融娱乐、互联网+、新兴行业、医疗大健康等专题研究.....目前已累积收集近80000+份行业报告,涉及众多大板块,多个细分领域。
内容涵盖但不限于(市面上有的基本都有):
1、互联网运营、新媒体、短视频、抖音快手小红书等等;
2、房地产、金融、券商、保险、私募等;
3、新技术(5G)、金融科技、区块链、人工智能类;
4、电子商务、市场营销、运营管理、麦肯锡、德勤等;
5、快消品、餐饮、教育、医疗、化妆品、旅游酒店、出行类等;
免责声明:
本平台只做内容的收集及分享,报告版权归原撰写发布机构所有,由圣香智库社群通过公开合法渠道获得,如涉及侵权,请联系我们删除;如对报告内容存疑,请与撰写、发布机构联系。