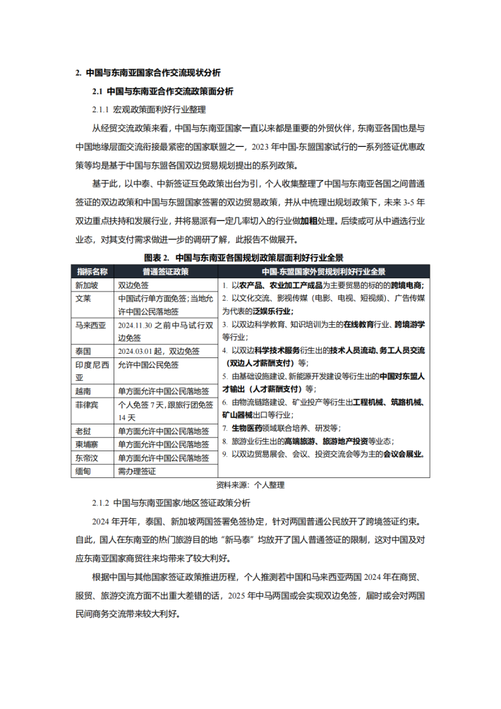
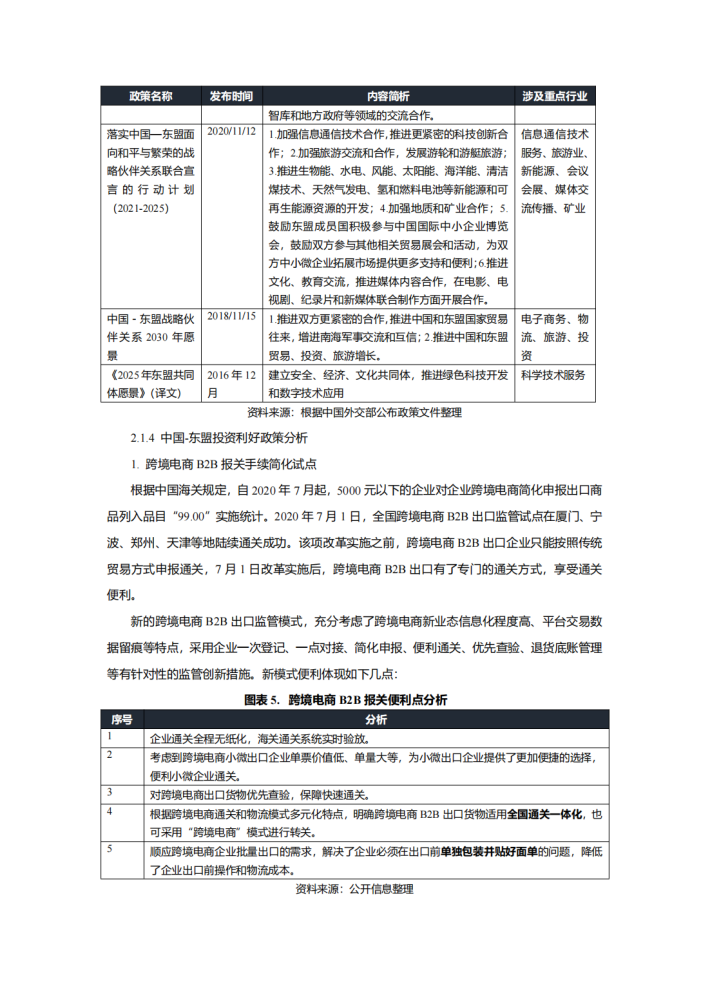
从经贸交流政策来看,中国与东南亚国家一直以来都是重要的外贸伙伴,东南亚各国也是与中国地缘层面交流衔接最紧密的国家联盟之一,2023年中国-东盟国家试行的一系列签证优惠政策等均是基于中国与东盟各国双边贸易规划提出的系列政策。
基于此,以中泰、中新签证互免政策出台为引,个人收集整理了中国与东南亚各国之间普通签证的双边政策和中国与东盟国家签署的双边贸易政策,并从中梳理出规划政策下,未来3-5年双边重点扶持和发展行业,并将易派有一定几率切入的行业做加粗处理。后续或可从中遴选行业业态,对其支付需求做进一步的调研了解,此报告不做展开。
来源:Epay易派










关于我们
我们是一家专注于分享国内外各类行业研究报告/专题热点行业报告/白皮书/蓝皮书/年度报告等各类优质研究报告分享平台。所有报告来源于国内外数百家机构,包含传统行业、金融娱乐、互联网+、新兴行业、医疗大健康等专题研究.....目前已累积收集近80000+份行业报告,涉及众多大板块,多个细分领域。
内容涵盖但不限于(市面上有的基本都有):
1、互联网运营、新媒体、短视频、抖音快手小红书等等;
2、房地产、金融、券商、保险、私募等;
3、新技术(5G)、金融科技、区块链、人工智能类;
4、电子商务、市场营销、运营管理、麦肯锡、德勤等;
5、快消品、餐饮、教育、医疗、化妆品、旅游酒店、出行类等;
免责声明:
本平台只做内容的收集及分享,报告版权归原撰写发布机构所有,由圣香智库社群通过公开合法渠道获得,如涉及侵权,请联系我们删除;如对报告内容存疑,请与撰写、发布机构联系。