随着现代医学愈发注重全流程、系统性的个性化医疗和人文关怀,医生、患者等医疗主体的需求开始变得多样化、定制化,在疾病的临床诊断与治疗过程中,患者群体越来越受到重视,特别是在罕见疾病领域。由于罕见病具有发病率低、发病人数少、遗传性高等特点,患者的声音不仅可以提供与罕见病密切相关的真实信息,还可以为罕见病的药物研发和监管决策提供依据,从而更好地体现药物的临床价值。
党的二十大报告指出“以人民为中心,加强医疗卫生体系建设”,为医药产业提出了新命题:深入贯彻以人民为中心的发展思想,同时积极创新发展。2015年,国务院发布了《关于改革药品医疗器械审评审批制度的意见》,鼓励以临床价值为导向的药物创新;2017年,我国加入国际人用药品注册技术协调会(ICH),逐渐与世界各地药品监管机构达成共识,以患者为中心的理念逐步深入,共同向着提升公众健康水平的目标迈进;2019年,新修订的《药品管理法》第三条提到“药品管理应当以人民健康为中心”,同时在第十六条提出“国家支持以临床价值为导向、对人的疾病具有明确或者特殊疗效的药物创新,鼓励具有新的治疗机理、治疗严重危及生命的疾病或者罕见病、对人体具有多靶向系统性调节干预功能等的新药研制,推动药品技术进步”,这些政策都对罕见病药物的创新发展提出了更高要求。
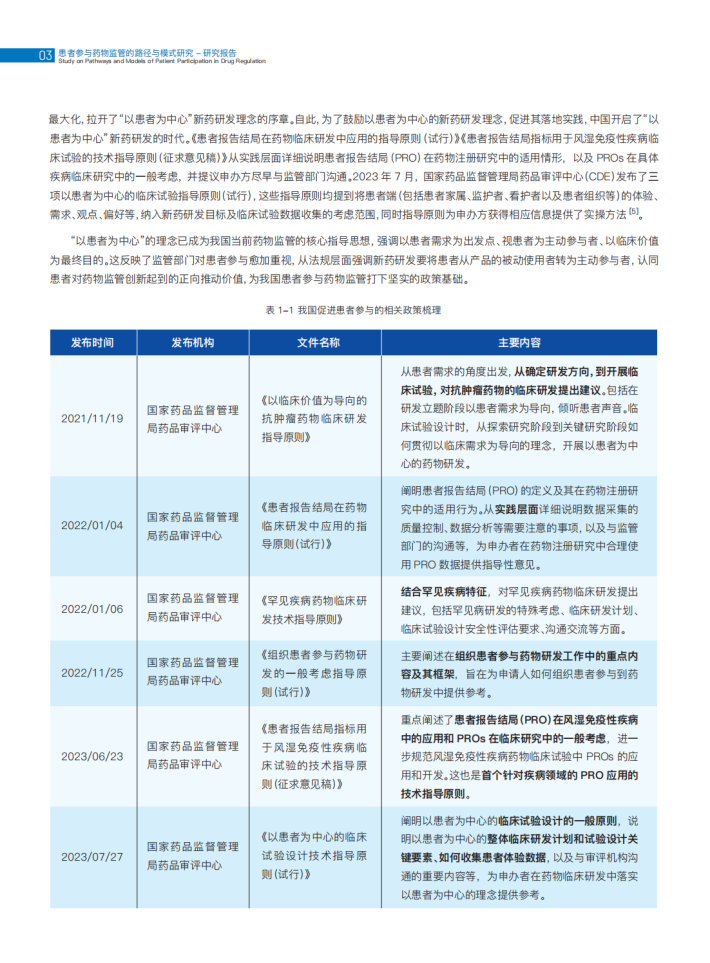
自2021年以来,国家药品监督管理局药品审评中心已陆续出台一系列以患者为中心的指南文件,开启了“以患者为中心”的新药研发时代。但是,结合现有文献分析发现,国内患者参与药品研发的现状与诉求不太明晰,企业和患者组织等利益相关方在相关政策落实上还需进一步加强,我国患者参与路径和机制有待探索,如何搭建患者在药物监管中的参与路径仍是亟待解决的问题。
因此,本研究结合用户参与创新理论、社会共治理论和协同治理理论构建了理论框架;并通过文献检索和分析,总结分析我国目前患者参与药物监管的路径与制度保障进展;并对患者个体、患者组织和企业开展了问卷和访谈调研,以了解国内患者参与监管决策的意愿与能力、参与程度、参与满意度及患者参与对药物监管决策的影响,试图分析患者组织与相关企业在推动患者参与中存在的困难与原因。
除了解本国国情外,本研究也对其他典型国家和地区的患者参与药物监管决策的模式及实践进行了研究与分析。通过查询相关文献与官方网站,梳理美国、欧盟、日本等国家和地区的患者参与内涵、历史沿革、顶层设计规划、患者参与药物监管的实践模式和成效等内容,并对于德国、澳大利亚及我国台湾地区患者参与药物监管的典型案例进行整理与剖析,最后形成可供借鉴的患者参与药物监管路径与模式的国际经验。
来源:蔻德罕见病中心










关于我们
我们是一家专注于分享国内外各类行业研究报告/专题热点行业报告/白皮书/蓝皮书/年度报告等各类优质研究报告分享平台。所有报告来源于国内外数百家机构,包含传统行业、金融娱乐、互联网+、新兴行业、医疗大健康等专题研究.....目前已累积收集近80000+份行业报告,涉及众多大板块,多个细分领域。
内容涵盖但不限于(市面上有的基本都有):
1、互联网运营、新媒体、短视频、抖音快手小红书等等;
2、房地产、金融、券商、保险、私募等;
3、新技术(5G)、金融科技、区块链、人工智能类;
4、电子商务、市场营销、运营管理、麦肯锡、德勤等;
5、快消品、餐饮、教育、医疗、化妆品、旅游酒店、出行类等;
免责声明:
本平台只做内容的收集及分享,报告版权归原撰写发布机构所有,由圣香智库社群通过公开合法渠道获得,如涉及侵权,请联系我们删除;如对报告内容存疑,请与撰写、发布机构联系。