随着人工智能技术的迅速发展和应用,大模型作为其中的重要组成部分,正逐渐成为推动人工智能发展的重要引擎。大模型以其强大的数据处理和模式识别能力,广泛应用于自然语言处理、计算机视觉、智能推荐等领域,为各行各业带来了革命性的改变和机遇。
根据中国软件行业协会教育与培训分会(简称教培分会)的信息搜集、数据分析与走访调研,本研究报告旨在深入探讨人工智能大模型技术岗位以及相关的能力培养问题,帮助企业和机构了解当前大模型行业的现状与未来发展趋势,为人才的培养和发展提供参考和指导。
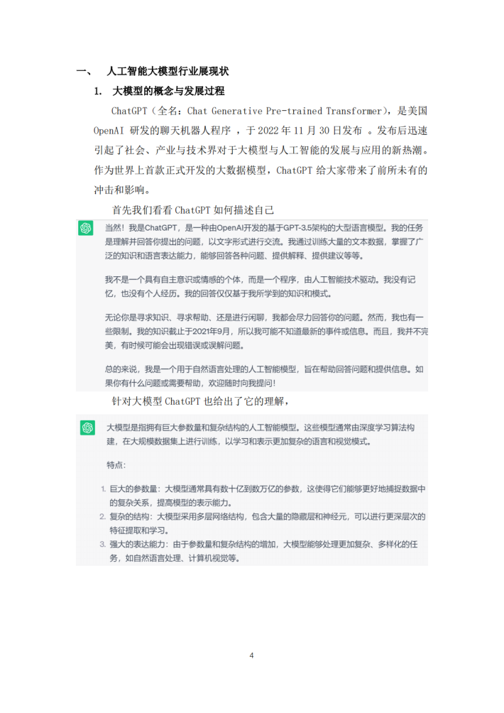
在本报告中,我们将首先对人工智能大模型的概念和特点进行阐述,并介绍国内大模型发展的情况,同时对大模型面临的挑战与趋势进行探讨。
接着,本报告将重点关注人工智能大模型涉及的关键技术、关键技术岗位图谱。我们将对这些技术岗位的具体要求和职责进行详细解析。
除了技术岗位分析,本报告还将探讨人工智能大模型的能力培养问题。随着大模型的不断演进和应用拓展,如何培养具备相关技能的人才成为关键。我们将结合当前人工智能人才供需的现状,国家人才政策与部署、企业人才需求与培养模式,探讨如何结合现状与挑战,提高人才的应用能力和创新能力。
来源:中国软件行业协会










关于我们
我们是一家专注于分享国内外各类行业研究报告/专题热点行业报告/白皮书/蓝皮书/年度报告等各类优质研究报告分享平台。所有报告来源于国内外数百家机构,包含传统行业、金融娱乐、互联网+、新兴行业、医疗大健康等专题研究.....目前已累积收集近80000+份行业报告,涉及众多大板块,多个细分领域。
内容涵盖但不限于(市面上有的基本都有):
1、互联网运营、新媒体、短视频、抖音快手小红书等等;
2、房地产、金融、券商、保险、私募等;
3、新技术(5G)、金融科技、区块链、人工智能类;
4、电子商务、市场营销、运营管理、麦肯锡、德勤等;
5、快消品、餐饮、教育、医疗、化妆品、旅游酒店、出行类等;
免责声明:
本平台只做内容的收集及分享,报告版权归原撰写发布机构所有,由圣香智库社群通过公开合法渠道获得,如涉及侵权,请联系我们删除;如对报告内容存疑,请与撰写、发布机构联系。