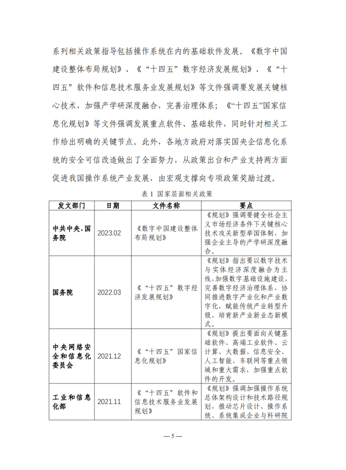
随着数字化时代的迅猛发展,操作系统作为数字经济基石的作用日益凸显。《数字中国建设整体布局规划》提出,要强化数字中国关键能力。一是构筑自立自强的数字技术创新体系,加强企业主导的产学研深度融合,二是筑牢可信可控的数字安全屏障,完善网络安全法律法规和政策体系。近年来,我国操作系统产业发展进一步成熟,从“可用”到“好用”转变,从关键环节到全产业链转变,多行业应用场景不断拓展。与此同时,也存在影响行业高质量发展的一些风险,需产业各方协同配合解决。
在此背景下,企业数字化发展共建共享平台与中国通信标准化协会云计算标准和开源推进委员会联合相关企业编制形成《中国操作系统技术产业发展报告(2023年)》。
本研究报告以桌面操作系统和服务器操作系统为主线,从技术产业生态三方面多线并行,多维度探讨了我国操作系统产业的发展状况。同时,报告针对行业发展中的关键问题提出一些建议,结合现有形势展望了我国操作系统产业的发展机遇。
来源:企业数字化发展共建共享平台










关于我们
我们是一家专注于分享国内外各类行业研究报告/专题热点行业报告/白皮书/蓝皮书/年度报告等各类优质研究报告分享平台。所有报告来源于国内外数百家机构,包含传统行业、金融娱乐、互联网+、新兴行业、医疗大健康等专题研究.....目前已累积收集近80000+份行业报告,涉及众多大板块,多个细分领域。
内容涵盖但不限于(市面上有的基本都有):
1、互联网运营、新媒体、短视频、抖音快手小红书等等;
2、房地产、金融、券商、保险、私募等;
3、新技术(5G)、金融科技、区块链、人工智能类;
4、电子商务、市场营销、运营管理、麦肯锡、德勤等;
5、快消品、餐饮、教育、医疗、化妆品、旅游酒店、出行类等;
免责声明:
本平台只做内容的收集及分享,报告版权归原撰写发布机构所有,由圣香智库社群通过公开合法渠道获得,如涉及侵权,请联系我们删除;如对报告内容存疑,请与撰写、发布机构联系。