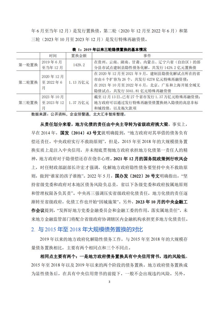
自2023年7月的中共中央政治局会议提出一揽子化债方案以来,社会各界高度关注地方政府债务化解情况。中发〔2018〕27号文开启了自2019年开始的地方政府十年化债之路。本报告分析了2019年以来地方政府化债的政策背景、各地的主要化债方式和化债效果,针对地方政府化债存在的问题提出了相应的对策。
地方政府化债主要分为债务延缓类、债务压降类、提升现金流类和债务出表类四种方式。1)所有省市都有使用债务延缓类的化债方式。2)债务压降类化债方式主要通过卖地和缩减开支,卖地是北京、上海和广东重要的化债方式,其他地区多依赖缩减开支腾挪预算内还债资金,但有一定的紧缩效果。3)提升现金流类化债方式通常和债务出表相配合,目前较为成功的案例多集中在北京、上海、广东、安徽,其他地区存在城投债务国企化的问题。4)考虑到监管、项目预期收益、市场化退出等因素,债务出表类较少被单独使用。5)贵州在化债方式上常常首开先河。
本报告对2018年各地隐债余额进行了一个简单测算,结果显示:2018年的隐
债余额约为15.5万亿元,这是十年化债的基准。2019年至2022年化债进度为1/3,明显慢于时序进度,两者的缺口主要通过债务延缓置后还债压力;多数地区可动用预算内“真金白银”化债的资金有限;除宁夏、天津、青海外,其他地区城投平台的带息债务规模都呈扩张趋势,地方化债并未限制城投平台债务的扩张。
2019年以来的地方化债存在城投平台债务国企化、城投平台债务与金融风险交织、地方化债有一定的紧缩效应、土地收入下降影响“真金白银”化债资金等问题。对于政府来说,建议将国企债务纳入统一监管体系、加强风险预警前瞻性分析、注重各项政策之间的协同联动、推进土地财政转型;对于企业来说,以承接政府项目为主的企业要做好应对回款时间变长和营收下降的措施;对于个人来说,谨慎投资底层标的是地方基建项目的理财产品。
地方政府债务问题一直是社会舆论关注热点。一方面,地方政府债务关系到地方财政的可持续性,影响地方政府能否更好地发展当地经济和改善地区民生福祉。另一方面,庞大的地方政府债务规模会导致系统性风险,推进地方化债刻不容缓,所以,在2023年7月的中共中央政治局会议上,明确提到要制定一揽子化债方案。同时,根据海外的教训,美国、英国等发达国家都有地方政府破产的案例,但是,中国不允许地方政府破产,地方政府的债务风险最终会传导至中央,可能会对中国的主权信用产生冲击。因此,研究地方化债的现状和问题具有重要的现实意义。
来源:北京大学汇丰商学院









关于我们
我们是一家专注于分享国内外各类行业研究报告/专题热点行业报告/白皮书/蓝皮书/年度报告等各类优质研究报告分享平台。所有报告来源于国内外数百家机构,包含传统行业、金融娱乐、互联网+、新兴行业、医疗大健康等专题研究.....目前已累积收集近80000+份行业报告,涉及众多大板块,多个细分领域。
内容涵盖但不限于(市面上有的基本都有):
1、互联网运营、新媒体、短视频、抖音快手小红书等等;
2、房地产、金融、券商、保险、私募等;
3、新技术(5G)、金融科技、区块链、人工智能类;
4、电子商务、市场营销、运营管理、麦肯锡、德勤等;
5、快消品、餐饮、教育、医疗、化妆品、旅游酒店、出行类等;
免责声明:
本平台只做内容的收集及分享,报告版权归原撰写发布机构所有,由圣香智库社群通过公开合法渠道获得,如涉及侵权,请联系我们删除;如对报告内容存疑,请与撰写、发布机构联系。