党的二十大报告指出,高质量发展是全面建设社会主义现代化国家的首要任务。制造业高质量发展是经济高质量发展的核心,推进新型工业化、建设社会主义现代化强国要把制造业高质量发展放在更突出的位置。实践证明,“亩均论英雄”改革在摸清工业家底、提升亩均效益、优化资源配置和盘活低效用地等方面均发挥了重要作用,也已成为先行地区转变发展方式、优化经济结构、转换增长动力的有力抓手。
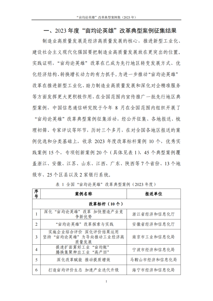
为推动“亩均论英雄”改革在推进新型工业化、助力制造业高质量发展和深化对企精准服务等方面发挥更大更积极作用,在全国范围内宣传推广一批先行地区典型案例,中国信息通信研究院于2023年8月份在全国范围内组织开展了“亩均论英雄”改革典型案例征集活动,经公开征集、各地报送、梳理初筛、专家评议等环节,在对全国各地区报送的案例优选和分类基础上,收录2023年度改革标杆案例10个,优秀实践案例15个,专项创新案例20个。
本报告是国内首次征集和发布全国层面“亩均论英雄”改革典型案例的智库报告,整理收录了2023年度“亩均论英雄”全国十大改革标杆案例,希望能为各地有关政府主管部门、各相关企业开展和深化“亩均论英雄”改革提供借鉴和参考。
来源:中国信通院










关于我们
我们是一家专注于分享国内外各类行业研究报告/专题热点行业报告/白皮书/蓝皮书/年度报告等各类优质研究报告分享平台。所有报告来源于国内外数百家机构,包含传统行业、金融娱乐、互联网+、新兴行业、医疗大健康等专题研究.....目前已累积收集近80000+份行业报告,涉及众多大板块,多个细分领域。
内容涵盖但不限于(市面上有的基本都有):
1、互联网运营、新媒体、短视频、抖音快手小红书等等;
2、房地产、金融、券商、保险、私募等;
3、新技术(5G)、金融科技、区块链、人工智能类;
4、电子商务、市场营销、运营管理、麦肯锡、德勤等;
5、快消品、餐饮、教育、医疗、化妆品、旅游酒店、出行类等;
免责声明:
本平台只做内容的收集及分享,报告版权归原撰写发布机构所有,由圣香智库社群通过公开合法渠道获得,如涉及侵权,请联系我们删除;如对报告内容存疑,请与撰写、发布机构联系。