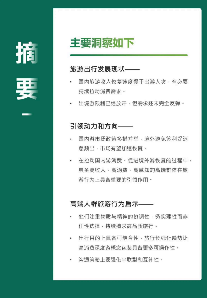
在当今的旅游市场中,高端人群的角色和影响日益凸显。他们不仅对旅游行业具有高度重要性,还在多个方面展现出独特的需求和行为模式。从旅行频次到出行目的,从消费习惯到对高品质的追求,高端人群都为旅游行业带来了新的机遇和挑战。为了更好地满足这一重要客群的需求,品牌、平台、媒体需要深入了解高端群体的旅行特点,并有针对性地调整产品和服务策略。
本文将探讨高端人群对行业复苏的带动、对其他人群的牵引、对旅游消费的拉动等方面的重要性,以及他们如何为行业带来启示和改变。
来源:新生代










关于我们
我们是一家专注于分享国内外各类行业研究报告/专题热点行业报告/白皮书/蓝皮书/年度报告等各类优质研究报告分享平台。所有报告来源于国内外数百家机构,包含传统行业、金融娱乐、互联网+、新兴行业、医疗大健康等专题研究.....目前已累积收集近80000+份行业报告,涉及众多大板块,多个细分领域。
内容涵盖但不限于(市面上有的基本都有):
1、互联网运营、新媒体、短视频、抖音快手小红书等等;
2、房地产、金融、券商、保险、私募等;
3、新技术(5G)、金融科技、区块链、人工智能类;
4、电子商务、市场营销、运营管理、麦肯锡、德勤等;
5、快消品、餐饮、教育、医疗、化妆品、旅游酒店、出行类等;
免责声明:
本平台只做内容的收集及分享,报告版权归原撰写发布机构所有,由圣香智库社群通过公开合法渠道获得,如涉及侵权,请联系我们删除;如对报告内容存疑,请与撰写、发布机构联系。