2023年3月,Open Al发布了GPT-4,相关话题在世界范围内“狂飙”。GPT-4不仅具备文本生成、编辑和创意迭代能力,完成有风格的写作任务,还能识别图片、看懂表格、理解示意图的含义,能为视障人士提供内容解读。它的高级逻辑推理能力强到可以通过律师资格考试,它的专业考试能力,提高到人类人水平的前10%,美国高校学生用它写论文拿了全班第一,很多高校制定了禁止学生使用GPT的规定。
最初,生成式人工智能被视作洪水猛兽, “白领将全面下岗” “很多工种将被取代”等让人焦灼的言论接踵而至。然而,经过半年,人们已经开始适应与最新的技术共同发展。我们的海外同行,正在将基于人工智能的聊天机器人和分析等先进工具整合到他们的运营中,以简化任务、改善沟通。
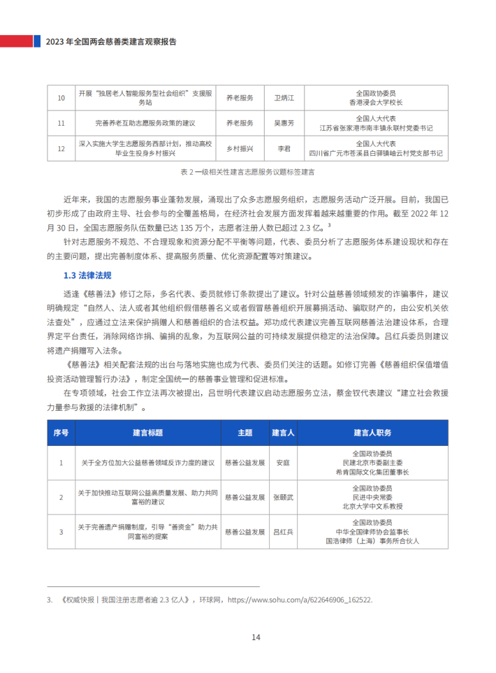
2022年,真爱梦想和善达舆情共同抓取和分析2022年全国两会慈善类建言内容,编写了《2022年全国两会慈善类建言观察报告》。2023年,我们引进了自然语言处理(NLP)技术,联合多家深耕不同议题领域的公益同行,一同探索Al技术在促进公益慈善事业发展中的可能性。
在变化中,同行者保持充分开放,拥抱技术以赋能公益。通过本次尝试,我们殷切地希望:第一,了解人民代表对公益慈善事业的关注点和期望,以及慈善机构的工作内容和效果,进一步提高公益慈善事业的透明度和公信力。第二,了解不同地区、不同领域的公益慈善事业的发展情况,以及不同组织之间潜在的合作与交流的需求。进一步促进跨主题、跨地域的公益合作交流,推动公益慈善事业的发展。第三,了解公众对公益慈善事业的需求和期望,以及社会发展的趋势和变化。进一步推动公益慈善事业的创新和发展,以满足不断变化的社会需求和期望。第四,了解公益慈善事业对环境和社会的影响,以及可持续发展的重要性。增强公益慈善事业的可持续性,减少对环境和社会的影响,实现可持续发展。
我作为上海市第十三届、十四届政协委员,通过亲身参与建言献策、政策推动的实践,深知公益慈善行业发展中遇到的瓶颈、难点,需要通过不断的积极沟通、反复磋商,让行业真问题进入公共决策视野,协同社会各界力量共同来推动政策供给、社会环境优化、公众教育,以及行业基础建设。每年全国两会是社会各界关注政策推动的“黄金窗口期”,公益慈善行业要密切关注法律与政策的变化趋势,把握时代发展的脉搏,在推进“共同富裕”的历史进程中提供中国特色的解决方案。
通过引进自然语言处理(NLP)技术,我们得以深入探索Al技术在促进公益慈善事业发展中的可能性。NLP的理解和解析能力,如同智慧长者引领我们开启智慧之门,帮助我们分析大量公益领域的数据,获得深刻的洞见和启示。我们坚信,保持开放、拥抱技术,技术赋能公益,将推动我们实现一系列目标,期待在新的时代背景下,借助Al技术的力量,共同构建美好的公益慈善未来。
来源:善达興情




















关于我们
我们是一家专注于分享国内外各类行业研究报告/专题热点行业报告/白皮书/蓝皮书/年度报告等各类优质研究报告分享平台。所有报告来源于国内外数百家机构,包含传统行业、金融娱乐、互联网+、新兴行业、医疗大健康等专题研究.....目前已累积收集近80000+份行业报告,涉及众多大板块,多个细分领域。
内容涵盖但不限于(市面上有的基本都有):
1、互联网运营、新媒体、短视频、抖音快手小红书等等;
2、房地产、金融、券商、保险、私募等;
3、新技术(5G)、金融科技、区块链、人工智能类;
4、电子商务、市场营销、运营管理、麦肯锡、德勤等;
5、快消品、餐饮、教育、医疗、化妆品、旅游酒店、出行类等;
免责声明:
本平台只做内容的收集及分享,报告版权归原撰写发布机构所有,由圣香智库社群通过公开合法渠道获得,如涉及侵权,请联系我们删除;如对报告内容存疑,请与撰写、发布机构联系。