本报告对“五社联动·家园助力站——社区基金助推基层社会治理创新合作项目” (以下简称“五社联动·家园助力站”项目)中社区基金的实践进行细致考察,旨在理解该实践中社区基金治理和运作的总体特征,总结社区基金助力基层社会治理的路径和具体创新模式。
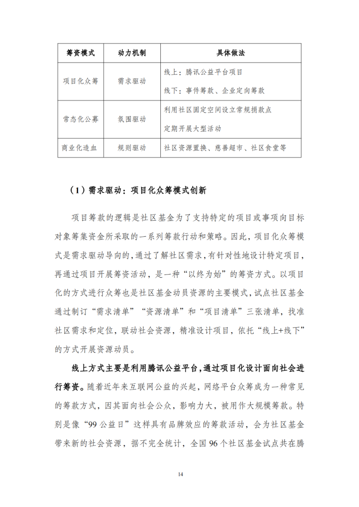
对项目中社区基金的实践样态考察表明:“五社联动·家园助力站”项目主要探索了在街道、乡镇层面设立社区基金的模式和经验。该实践中社区基金在治理架构上的主要特征是强社工参与,呈现出较强的资源整合及执行专业化导向;社区基金筹资模式呈现出多元创新的局面,种子基金撬动机制创新、互联网筹资渠道的广泛使用和基于社区资产置换的经营性筹款模式创新是其中最值得关注的新趋势;社区基金在使用和作用发挥上最核心的经验是撬动社区参与和促进“五社联动”。
本报告从“五社联动·家园助力站”项目实践中归纳出社区基金助力基层社会治理的四条主要路径: (1)社区基金赋能社区社会组织的主体培育路径; (2)社区基金作为资源载体的资源动员路径;
(3)社区基金作为参与平台的规则习得路径; (4)社区基金塑造社区认同的文化培育路径。该结果表明,社区基金的价值不仅仅在于资源动员,更要关注其在培育社区主体、建构社区参与机制以及形塑社区文化等方面的作用。
来源:清华大学




















关于我们
我们是一家专注于分享国内外各类行业研究报告/专题热点行业报告/白皮书/蓝皮书/年度报告等各类优质研究报告分享平台。所有报告来源于国内外数百家机构,包含传统行业、金融娱乐、互联网+、新兴行业、医疗大健康等专题研究.....目前已累积收集近80000+份行业报告,涉及众多大板块,多个细分领域。
内容涵盖但不限于(市面上有的基本都有):
1、互联网运营、新媒体、短视频、抖音快手小红书等等;
2、房地产、金融、券商、保险、私募等;
3、新技术(5G)、金融科技、区块链、人工智能类;
4、电子商务、市场营销、运营管理、麦肯锡、德勤等;
5、快消品、餐饮、教育、医疗、化妆品、旅游酒店、出行类等;
免责声明:
本平台只做内容的收集及分享,报告版权归原撰写发布机构所有,由圣香智库社群通过公开合法渠道获得,如涉及侵权,请联系我们删除;如对报告内容存疑,请与撰写、发布机构联系。