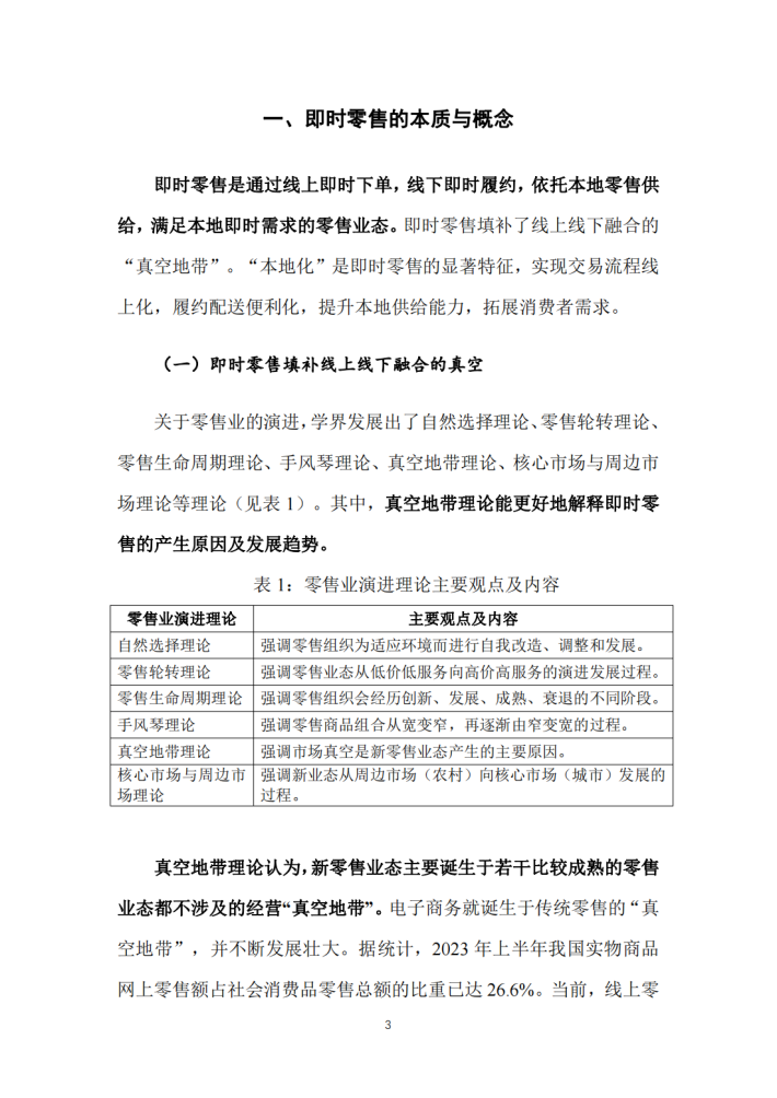
即时零售是通过线上即时下单,线下即时履约,依托本地零售供给,满足本地即时需求的零售业态。
即时零售是“零售+科技”的产物,实现交易流程线上化、履约配送便利化,提升本地供给能力,拓展消费需求。
近年来,即时零售一直保持50%以上的年均增速,2022年市场规模达到5042.86亿元。预计2025年,即时零售市场规模将达到2022年的3倍。
即时配送支撑即时零售“万物皆可外卖”。预计2026年,即时配送规模将达到万亿。
即时零售高成长性来自于三大要素:场景、商品、人群。
即时零售平台打破线下零售数据孤岛,通过数据驱动实现本地流量分发、零售数字化以及服务运营。
即时零售打造“数实融合”的新场景、新模式,为本地零售带来新增量,是新供给带动新需求的典型模式。
发展即时零售有助于加快传统零售业数字化转型,推动县域经济发展,促进消费提质扩容,增加就业渠道,加快数实融合。
即时零售发展呈现六大趋势:全天候消费、全场景渗透、全品类创新、全地域覆盖、全供应链管理以及全流程数字化。
即时零售促进夜间经济繁荣,打造“线上线下融合”新场景,助力“一刻钟便民生活圈”扩围。
来源:商务部国贸经济合作研究院




















关于我们
我们是一家专注于分享国内外各类行业研究报告/专题热点行业报告/白皮书/蓝皮书/年度报告等各类优质研究报告分享平台。所有报告来源于国内外数百家机构,包含传统行业、金融娱乐、互联网+、新兴行业、医疗大健康等专题研究.....目前已累积收集近80000+份行业报告,涉及众多大板块,多个细分领域。
内容涵盖但不限于(市面上有的基本都有):
1、互联网运营、新媒体、短视频、抖音快手小红书等等;
2、房地产、金融、券商、保险、私募等;
3、新技术(5G)、金融科技、区块链、人工智能类;
4、电子商务、市场营销、运营管理、麦肯锡、德勤等;
5、快消品、餐饮、教育、医疗、化妆品、旅游酒店、出行类等;
免责声明:
本平台只做内容的收集及分享,报告版权归原撰写发布机构所有,由圣香智库社群通过公开合法渠道获得,如涉及侵权,请联系我们删除;如对报告内容存疑,请与撰写、发布机构联系。