由做大做强转向做强做优,均衡式发展、一体化改革是主要方向随着全球宏观经济进入"慢增长"时代,向管理要红利成为企业经营管理的共识。
在"对标世界一流"的要求中,对组织的核心能力构建更强调"均衡",关注组织竞争力、创新力、控制力、影响力、抗风险能力,对应当下与未来、内部与外部、发展与风控的综合视角。
在“国企改革三年行动”的要求中,对管理的各方面提出更高要求,国企实践普遍关注扁平化、大部制、分类授权、链条压缩、市场化、差异化管理,从组织架构、授权体系到用工方式、绩效考核、薪酬激励等管理机制的“组合拳”式一揽子方案,对管理变革进行循序渐进的、全方位的考量,确保改革的平稳落地。
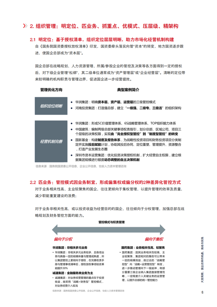
国企总部在战略规划、人力资源管理、所属/参股企业的管控及决策等各方面得到一定的授权后,对下级企业管理“松绑”,其二级单位通常成为“资产管理层”或“企业经营层”。清晰的定位带来较明确的机构职责与管理边界,促进国企进一步经营提效。
对于业务相关性高、主业较聚焦的国企,往往更倾向于集权管理,以提升管理的效率及质量,减少职能重复建设的浪费;
对于业务非相关性高、或以投资收益为经营目的的国企,往往倾向于分权管理,加强总部在战略规划及财务管控方面的能力。
来源:怡安




















关于我们
我们是一家专注于分享国内外各类行业研究报告/专题热点行业报告/白皮书/蓝皮书/年度报告等各类优质研究报告分享平台。所有报告来源于国内外数百家机构,包含传统行业、金融娱乐、互联网+、新兴行业、医疗大健康等专题研究.....目前已累积收集近80000+份行业报告,涉及众多大板块,多个细分领域。
内容涵盖但不限于(市面上有的基本都有):
1、互联网运营、新媒体、短视频、抖音快手小红书等等;
2、房地产、金融、券商、保险、私募等;
3、新技术(5G)、金融科技、区块链、人工智能类;
4、电子商务、市场营销、运营管理、麦肯锡、德勤等;
5、快消品、餐饮、教育、医疗、化妆品、旅游酒店、出行类等;
免责声明:
本平台只做内容的收集及分享,报告版权归原撰写发布机构所有,由圣香智库社群通过公开合法渠道获得,如涉及侵权,请联系我们删除;如对报告内容存疑,请与撰写、发布机构联系。