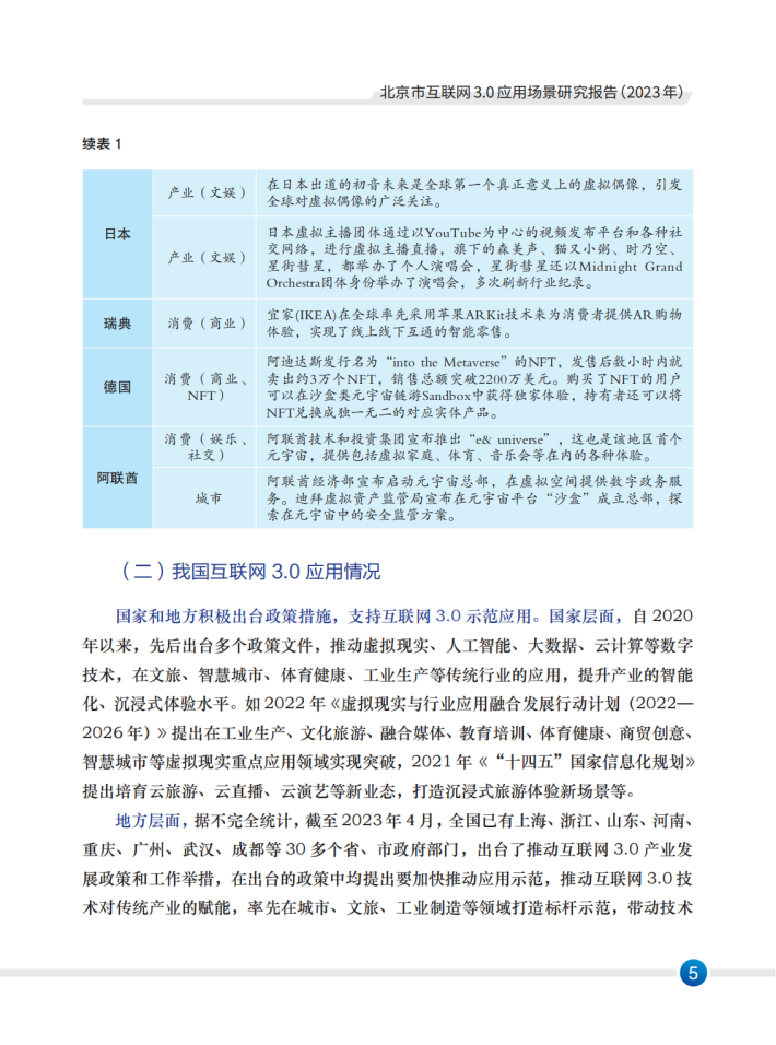
近年来,互联网3.0技术快速发展,在文化传媒、工业、城市管理、医疗健康等领域持续深化应用,产业规模持续增长,据彭博社研究推测,全球元宇宙市场将在2024年达到8000亿美元,普华永道预测2030年达到1.5万亿美元。目前,互联网3.0的场景应用仍处于初期探索阶段。互联网3.0技术的应用主要以数字内容的三维可视化呈现、沉浸式交互体验为主,在文化传媒、社交娱乐等领域实现较为深入的应用,在城市、工业、金融、商业等领域的应用尚处于探索中。但综合来看,当前互联网3.0应用场景由于技术成熟度低、制作和运营成本高、商业模式不明确等限制,在应用场景的品质、互动性、体验感受、用户粘性等方面仍有待提升,对实体业务的促进作用有较大提升空间。
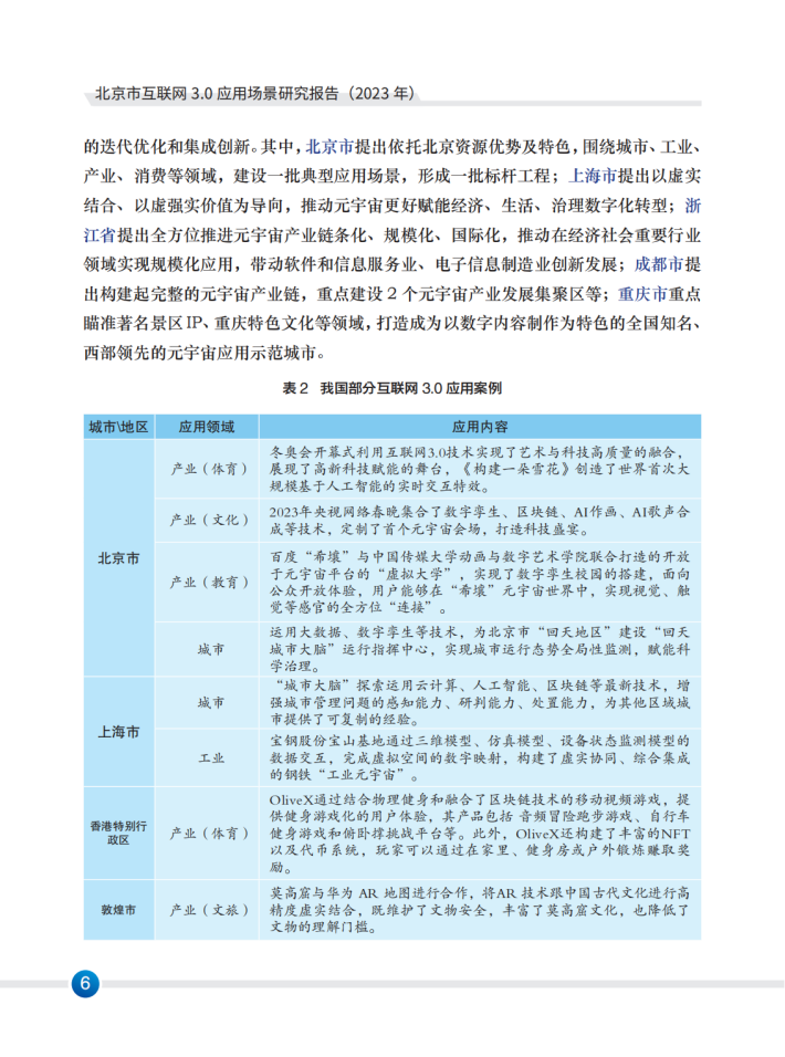
2022年以来,大模型、生成式AI等技术快速兴起,XR终端产品不断推陈出新,包括北京在内的各大城市迅速涌现出一批特色鲜明的互联网3.0应用场景。报告基于前期对北京互联网3.0应用场景的调研情况,从行业分类、主要技术等维度,将应用场景分为智能制造、智慧交通、数字人直播等12个类别,对12类应用场景的成熟度作出了初步判断,并从应用场景的行业痛点、解决方案等角度展开系统分析。报告聚焦12类应用场景,从创新性、示范性、经济与社会效益、可推广性等4个维度,选取了26个具有代表性的应用案例进行了分析,力求为相关领域开展应用场景建设提供参考。
来源:北京市科学技术委员会




















关于我们
我们是一家专注于分享国内外各类行业研究报告/专题热点行业报告/白皮书/蓝皮书/年度报告等各类优质研究报告分享平台。所有报告来源于国内外数百家机构,包含传统行业、金融娱乐、互联网+、新兴行业、医疗大健康等专题研究.....目前已累积收集近80000+份行业报告,涉及众多大板块,多个细分领域。
内容涵盖但不限于(市面上有的基本都有):
1、互联网运营、新媒体、短视频、抖音快手小红书等等;
2、房地产、金融、券商、保险、私募等;
3、新技术(5G)、金融科技、区块链、人工智能类;
4、电子商务、市场营销、运营管理、麦肯锡、德勤等;
5、快消品、餐饮、教育、医疗、化妆品、旅游酒店、出行类等;
免责声明:
本平台只做内容的收集及分享,报告版权归原撰写发布机构所有,由圣香智库社群通过公开合法渠道获得,如涉及侵权,请联系我们删除;如对报告内容存疑,请与撰写、发布机构联系。