党的二十大报告提出,以中国式现代化全面推进中华民族伟大复兴。今年2月,中共中央、国务院印发了《数字中国建设整体布局规划》(下称《规划》)。《规划》指出,建设数字中国是数字时代推进中国式现代化的重要引擎,是构筑国家竞争新优势的有力支撑。数字政府作为数字中国战略的核心枢纽,与落实数字中国规划、驱动数字中国发展的关键引擎,正全面引领驱动数字化发展,为推进中国式现代化发展提供有力支撑。
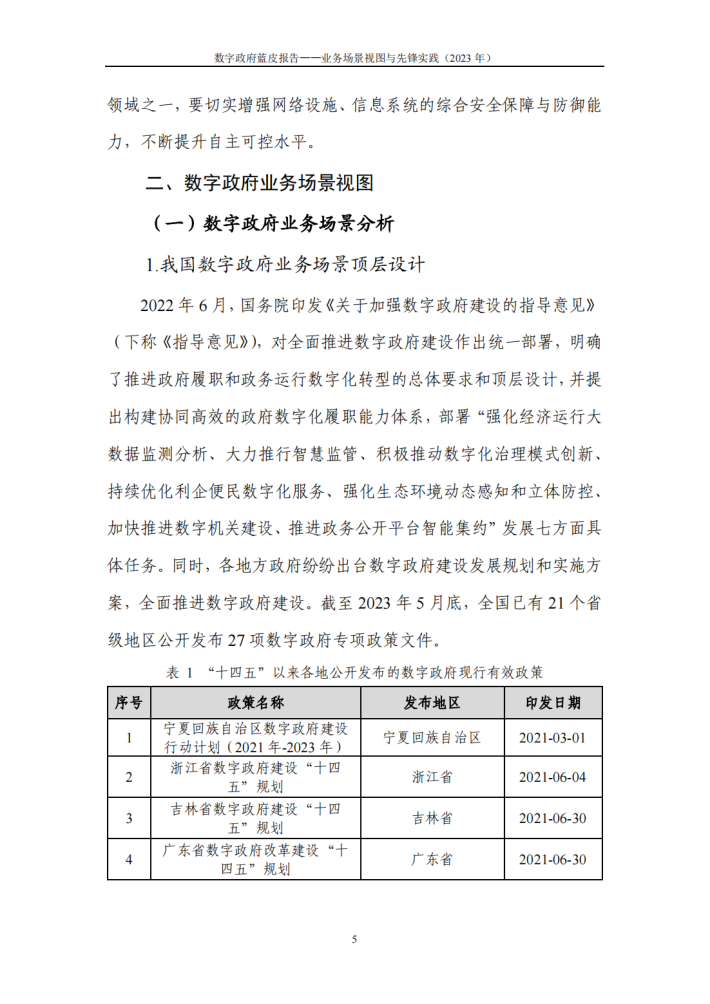
国务院印发的《关于加强数字政府建设的指导意见》强调,要“全面推进政府履职和政务运行数字化转型”,“构建协同高效的政府数字化履职能力体系”,"以应用场景为牵引、建立健全政务数据供需对接机制”,提高宏观调控能力、完善市场监管机制、创新行政管理和公共服务模式、提升政府履职效能,关键在于立足人民群众需要,构建优政善治的业务场景。当前,数字政府建设的重点正逐步从“建系统”转向“谋场景”,从“技术驱动”转向“场景牵引”,从“重视建设规模”转向“注重场景效果”。
来源:中国信通院




















关于我们
我们是一家专注于分享国内外各类行业研究报告/专题热点行业报告/白皮书/蓝皮书/年度报告等各类优质研究报告分享平台。所有报告来源于国内外数百家机构,包含传统行业、金融娱乐、互联网+、新兴行业、医疗大健康等专题研究.....目前已累积收集近80000+份行业报告,涉及众多大板块,多个细分领域。
内容涵盖但不限于(市面上有的基本都有):
1、互联网运营、新媒体、短视频、抖音快手小红书等等;
2、房地产、金融、券商、保险、私募等;
3、新技术(5G)、金融科技、区块链、人工智能类;
4、电子商务、市场营销、运营管理、麦肯锡、德勤等;
5、快消品、餐饮、教育、医疗、化妆品、旅游酒店、出行类等;
免责声明:
本平台只做内容的收集及分享,报告版权归原撰写发布机构所有,由圣香智库社群通过公开合法渠道获得,如涉及侵权,请联系我们删除;如对报告内容存疑,请与撰写、发布机构联系。