燃气安全日益成为社会普遍关注的焦点问题。根据中国城市燃气协会《2022年度全国燃气事故分析报告》,我国天然气用户数量约2.25亿户,全年共收集到媒体报道的国内(不含港澳台)燃气事故802起,造成66人死亡,487人受伤,其中较大事故10起,事故遍及全国30个省份、249个城市,呈现事故多发、范围广、影响大等特点。
可燃气体探测器作为防范燃气事故的关键技术装备,包括电化学式、半导体式、催化燃烧式、红外吸收式、激光式等类型,其环境适应能力对实际使用效果具有重要影响。高温、高湿、水蒸气、干扰气体、油烟、粉尘、盐雾等复杂环境因素,均可能影响探测器的性能,引发误报、漏报、使用寿命降低等问题,无法发挥早期探测、及时报警等功能。
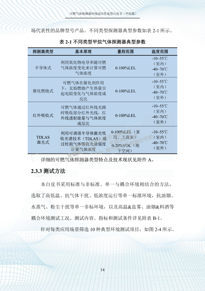
为帮助社会公众合理选择和使用可燃气体探测器,本白皮书聚焦我国燃气领域应用最广、占比最高的甲烷气体探测需求,购置了市场上具有代表性的可燃气体探测器产品,针对家用、工商业和地下空间应用场景,开展不同类型的甲烷气体探测器(半导体式、催化燃烧式、红外吸收式、激光式)环境影响测试研究,并进行评价分级,提出典型应用场景下可燃气体探测器的选型建议。
来源:清华大学合肥公共安全研究院




















关于我们
我们是一家专注于分享国内外各类行业研究报告/专题热点行业报告/白皮书/蓝皮书/年度报告等各类优质研究报告分享平台。所有报告来源于国内外数百家机构,包含传统行业、金融娱乐、互联网+、新兴行业、医疗大健康等专题研究.....目前已累积收集近80000+份行业报告,涉及众多大板块,多个细分领域。
内容涵盖但不限于(市面上有的基本都有):
1、互联网运营、新媒体、短视频、抖音快手小红书等等;
2、房地产、金融、券商、保险、私募等;
3、新技术(5G)、金融科技、区块链、人工智能类;
4、电子商务、市场营销、运营管理、麦肯锡、德勤等;
5、快消品、餐饮、教育、医疗、化妆品、旅游酒店、出行类等;
免责声明:
本平台只做内容的收集及分享,报告版权归原撰写发布机构所有,由圣香智库社群通过公开合法渠道获得,如涉及侵权,请联系我们删除;如对报告内容存疑,请与撰写、发布机构联系。